ET8330A Synchronous Buck Converter: The Ideal Power Management Solution for Portable Electronics
2026/04/21 In today’s fast-evolving portable electronics market, longer battery life and ultra-compact form factors are non-negotiable design priorities. For next-generation smartphones, tablets, high-performance SSDs, and other mobile devices, choosing a high-performance power management integrated circuit (PMIC) directly determines system stability and energy efficiency. The ET8330A synchronous buck converter from ETEK is purpose-built to meet the strict power requirements of modern core processing systems, delivering high efficiency, low voltage, and high current in a miniaturized footprint.
Optimized Power Delivery for Modern Processors & Components
Advanced processors, LPDDR4/5 memory, and solid-state drives rely on stable, precision power supplies to operate at peak performance. The ET8330A synchronous buck converter supports up to 3A continuous output current, providing robust power for high-performance mobile core systems.
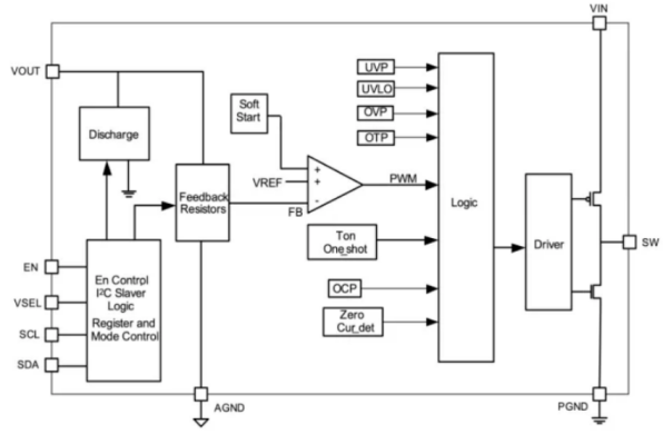
This device offers exceptional design flexibility with a wide input voltage range of 2.5V to 5.5V, fully compatible with standard lithium-ion battery outputs. It also features programmable output voltage from 0.5V to 1.315V, with fine 5mV voltage steps adjustable via an I2C interface. Engineers can easily set precise voltage levels for power-sensitive components, ensuring optimal system performance.
Dynamic Voltage Scaling (DVS) & Peak Operating Efficiency
Efficiency is a core advantage of the ET8330A, with built-in Dynamic Voltage Scaling (DVS) that lets users adjust output voltage transition rates via register settings. This feature reduces power consumption in idle modes and enables instant performance scaling when the system demands full power, maximizing battery life for portable devices.
The ET8330A automatically switches between two operating modes to maintain high efficiency across all load conditions:
1.PFM (Pulse Frequency Modulation) Mode: At light loads, the device enters PFM mode with an ultra-low quiescent current of just 30µA, significantly extending the standby time of portable electronics.
2.PWM (Pulse Width Modulation) Mode: Under heavy loads, it switches to a fixed 2.4MHz PWM mode, delivering low output ripple and excellent transient response to keep power rails stable during sudden data processing spikes.
Efficiency testing confirms the ET8330A maintains above 80% efficiency across a broad load current range, with peak efficiency approaching 90% (dependent on VIN/VOUT configuration).).


Robust Protection & Reliable Design
The ET8330A integrates a sophisticated logic controller, high-speed driver, and internal power MOSFETs for a durable, streamlined design. To safeguard valuable downstream components, it includes comprehensive built-in protection features:
● Over-Temperature Protection (OTP)
● Over-Voltage Protection (OVP)
● Under-Voltage Lockout (UVLO)
● Over-Current Protection (OCP)
These safety mechanisms ensure the converter shuts down safely in fault conditions, protecting processors, memory, and other critical hardware from damage.

Ultra-Compact WLCSP Packaging for Space-Constrained PCBs
As portable devices grow thinner, PCB space is at a premium. The ET8330A uses a WLCSP15 (Wafer Level Chip Scale Package) measuring just 1.15mm × 1.95mm with a 0.4mm pitch—one of the smallest packages in its performance class.
Its optimized pinout simplifies PCB layout: VIN and SW pins are grouped to minimize parasitic inductance, while AGND and PGND pins are separated for clean, stable signal grounding, reducing design complexity for compact systems.

Superior Transient Response for Real-World Loads
Real-world portable devices face constant fluctuations in power load. The ET8330A delivers exceptional stability against line transients (input voltage changes) and load transients (output current changes), with minimal voltage spikes even during a 0 to 350mA load step in just 1µs.


Whether the system switches from sleep mode to full operation or handles sudden network traffic surges, the ET8330A maintains output voltage within tight tolerances for uninterrupted performance.


Conclusion
The ET8330A is more than a standard power chip—it is a high-precision energy management solution for modern portable designs. Combining I2C programmability, 3A high-current output, industry-leading efficiency, and an ultra-small WLCSP package, it sets a new benchmark for synchronous buck converters. If you need to optimize your portable device’s power tree for performance, efficiency, and miniaturization, the ET8330A is the reliable choice.
About ETEK
ETEK is a leading provider of high-performance analog and mixed-signal semiconductors, specializing in innovative power management solutions that power the next generation of consumer electronics.
Get in Touch
Optimize your power design today—contact our team to request samples or access the full ET8330A datasheet.
- Email: marketing@etekmicro.com
- Request Samples: https://www.etekmicro.com/sample/
EN
