Low-Voltage Operational Amplifier for Precision Signal Conversion in IoT Devices
2026/03/23 As smart IoT devices grow smaller and more power-efficient, you need a low-voltage operational amplifier that can convert tiny sensor currents into stable voltage signals. When your design uses a photodiode to convert incident light into current, that current may range from a few hundred picoamps to tens of microamps. Without a reliable low-voltage operational amplifier, your MCU cannot read the signal accurately.
The ET85001 from ETEK is a cost-effective low-voltage operational amplifier designed for signal conversion and amplification in compact systems. It supports rail-to-rail input and output and runs from 1.8V to 5.5V. This makes it ideal for battery-powered and space-limited designs.
Low-Voltage Operational Amplifier Optimized for Photodiode Applications
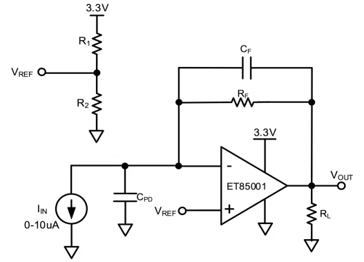
In a typical transimpedance amplifier (TIA) configuration, the low-voltage operational amplifier converts photodiode current into a proportional voltage using a feedback resistor. The output follows:
VOUT = IIN × RF + VREF

This structure allows you to measure low-level current signals with high precision. Because photodiode current is proportional to the incident optical power, stable amplification is critical. The ET85001 provides ultra-low input bias current of 5 pA and low input offset voltage of 0.4 mV, helping you maintain signal accuracy even at very small current levels.
With rail-to-rail input and output, this low-voltage operational amplifier maximizes dynamic range under low supply voltage conditions. That means you can extract more usable signal even when operating at 1.8V.
Wide Supply Range, Low Power, and Industrial Stability
When selecting a low-voltage operational amplifier, flexibility and efficiency are important considerations. The ET85001 operates from 1.8V to 5.5V and can run at supply voltages as low as 1.8V. This allows you to use it in wearable electronics, smoke detectors, portable devices, and small appliances.
It is available in SOT23-5, SC70-5, DFN-4, and SOP8 packages, providing greater flexibility for compact PCB layouts.

Power consumption directly affects battery life. This low-voltage operational amplifier features a quiescent current of only 60 µA per channel. Performance remains consistent across the full supply range, ensuring predictable operation in real-world systems.
The device also supports an extended industrial temperature range from –40°C to 125°C. Temperature characteristics demonstrate stable operation across this range. Low input offset drift of ±0.6 µV/°C further improves long-term accuracy. For outdoor sensors and industrial monitors, this stability reduces recalibration needs and system downtime.
Fast Response, High Capacitive Load Drive, and Ultra-Low Noise
Modern compact systems often present higher capacitive loads. The ET85001 can drive up to 500 pF, making it easier to maintain loop stability in dense layouts.
The small-signal response waveform shows clean and controlled transitions. With a 1 MHz gain bandwidth product, this low-voltage operational amplifier provides a good balance between speed and power efficiency.
Noise performance is equally important in precision systems. The ET85001 delivers low input noise of 4.7 µVPP from 0.1 Hz to 10 Hz. The measured noise waveform under 2.75V supply conditions confirms excellent low-frequency noise performance. This ensures that your analog front end stays clean and does not interfere with downstream processing.
Using this low-voltage operational amplifier reduces the need for additional filtering components and simplifies system design.
Why the ET85001 Low-Voltage Operational Amplifier Is a Smart Procurement Choice
If you are sourcing components for IoT, wearable, or compact industrial systems, you need stable supply, consistent quality, and strong cost performance.
The ET85001 low-voltage operational amplifier offers:
✔1.8V–5.5V supply range
✔Rail-to-rail input and output
✔5 pA low input bias current
✔0.4 mV low offset voltage
✔60 µA low quiescent current
✔1 MHz gain bandwidth
✔500 pF capacitive load stability
✔–40°C to 125°C operating range
This scalable CMOS solution reduces design risk while maintaining competitive cost targets.
Partner with ETEK
ETEK provides reliable analog solutions designed for modern signal conversion challenges. If you are looking for a proven low-voltage operational amplifier for photodiode amplification or low-power signal conditioning, the ET85001 is ready for evaluation.
Contact ETEK today to request samples, technical documentation, or volume pricing support. Let ETEK support your next generation of smart devices with stable, efficient, and cost-effective analog performance.
Email: marketing@etekmicro.com
Request samples: https://www.etekmicro.com/sample/
EN
