Step-Up DC-DC Converter: How to Choose a High-Efficiency Solution for Demanding Applications
2026/03/13 A step-up DC-DC converter is a critical component of a power system when you need stable output voltage under changing input conditions. For procurement teams, the converter selected affects long-term reliability, thermal behavior, and overall system efficiency. The ET8290 and ET8290B from ETEK deliver a compact, high-efficiency Step-Up DC-DC converter solution designed for products that must maintain strong output performance even when the input rail is low.
Why a Step-Up DC-DC Converter Matters in Your Power Architecture
A Step-Up DC-DC converter helps your device keep a stable output voltage even when the input voltage drops. This stability supports better uptime, fewer field failures, and longer battery life. The ET8290 and ET8290B operate from 1.9V to 5.5V input and provide 2.5V to 5.0V output, reaching up to 98% efficiency across load conditions. These characteristics make the devices suitable for portable electronics, industrial modules, and IoT devices that require stable power delivery.
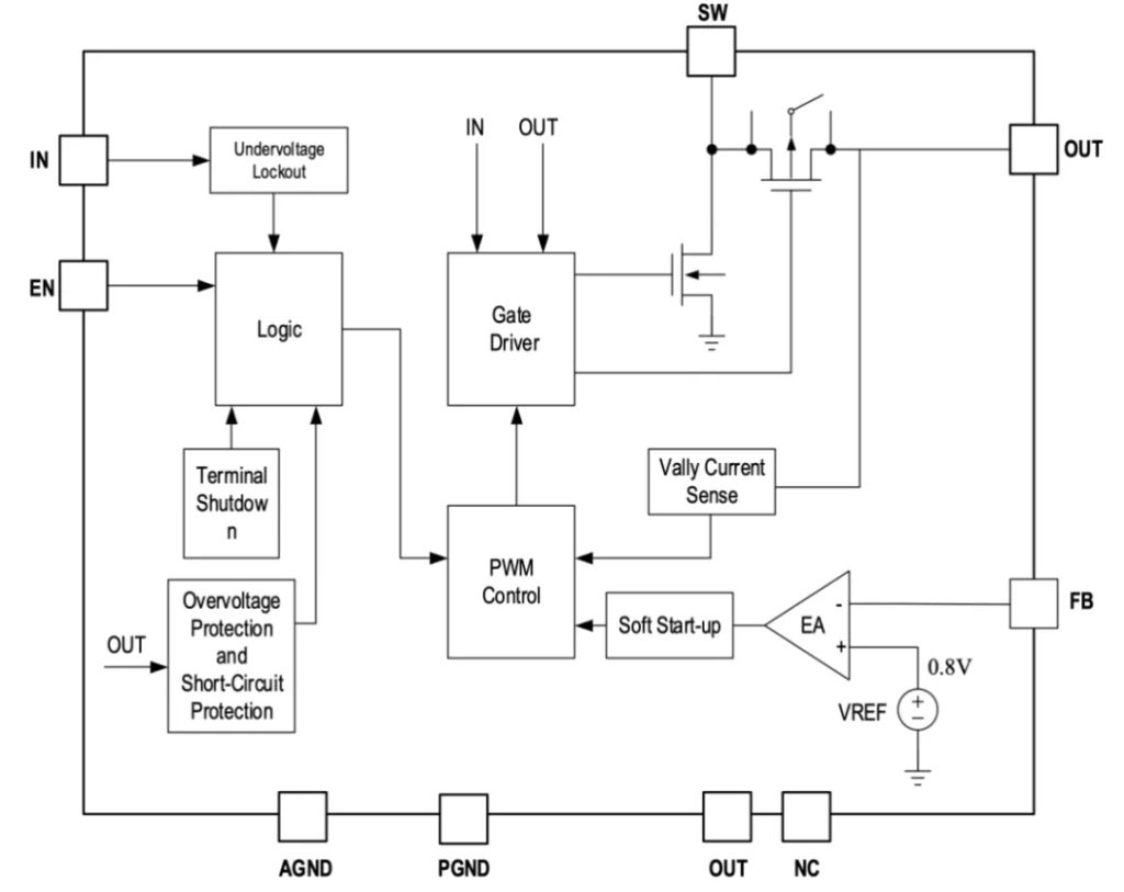
High-efficiency Architecture of a Step-Up DC-DC Converter
The ET8290/ET8290B uses a synchronous boost design with 16mΩ N-FET and 21mΩ P-FET, reducing conduction losses and improving efficiency across the full load range. The converter runs at a 1MHz switching frequency, allowing smaller inductors and capacitors while maintaining fast transient response. It also supports 9A peak inductor current, which helps the system support heavy loads without significant voltage drop.
Only this section keeps a short list for clarity:
✔Output disconnect for safer system behavior
✔Internal soft-start and compensation for predictable startup
These features help the Step-Up DC-DC converter maintain a stable output during sudden load changes or battery voltage drops.
Flexible Output Configuration for Different System Requirements
The ET8290 and ET8290B give your engineering team two ways to configure output voltage. The ET8290B uses external feedback (FB) resistors to set output voltage from 2.5V to 5.0V, while the ET8290 supports I2C programming for 3.5V–5.0V in 0.1V steps, with optional external FB mode. This flexibility reduces the number of power variants you need to manage and supports multiple product lines without redesigning the entire power stage.

ET8290

ET8290B
Operating Modes of a Step-Up DC-DC Converter
The converter automatically transitions between Boost Mode and Pass-Through Mode to maintain stable output across a wide range of input conditions. When VIN is lower than VOUT, the device operates in Boost Mode. As VIN rises close to VOUT, it transitions into PassThrough Mode. This smooth switching helps prevent output dips and supports devices that experience fluctuating battery voltage during discharge or charging cycles.
Low Power Consumption for Battery–Driven Devices
Low quiescent current is essential for extending battery life. The ET8290/ET8290B maintains a 43µA quiescent current (IQ) during normal operation, and its shutdown current remains below 2µA across temperature ranges. The quiescent current remains stable from –40°C to 85°C, making the converter suitable for wearables, handheld tools, and IoT sensors that operate in varied environments.
Line and Load Regulation Performance
Stable output voltage is important for sensitive electronics. The ET8290/ET8290B shows tight line regulation from 1.9V to 4.9V input. Load regulation remains stable from 1mA to 1000mA, with minimal voltage droop even at higher loads. These characteristics help reduce derating requirements and improve longterm reliability in your system.
Efficiency Advantages of This Step-Up DC-DC Converter
Efficiency affects heat, battery life, and overall system performance. The ET8290/ET8290B reaches up to 98% peak efficiency. It performs well across 2.8V, 3.3V, and 4.0V input rails, maintaining strong efficiency even at higher loads. This reduces thermal stress and reduces the need for additional thermal management components.
Compact QFN14 Package for Space-Constrained Designs
Both models use a 2mm × 2mm QFN14 package. This compact footprint helps reduce PCB area while keeping high current capability. The simplified external component requirements also support faster layout and easier manufacturing.

ET8290 Top View

ET8290B Top View
Why This Step-Up DC-DC Converter Fits Procurement Requirements
From a procurement standpoint, the ET8290/ET8290B series offers a balance of performance, flexibility, and long-term supply stability. It delivers high efficiency, strong protection features, predictable behavior across temperature, and multiple output configuration options. The I2C programmability of the ET8290 supports advanced designs, while the ET8290B provides a straightforward resistorbased configuration for costsensitive products. These advantages make the series a strong fit for consumer electronics, industrial modules, and portable systems that require dependable power conversion.
If you are sourcing a high-efficiency Step-Up DC-DC converter for your next project, ETEK provides stable supply, technical support, and proven performance across global applications. Contact ETEK today to request samples, datasheets, or pricing information for the ET8290 and ET8290B.
→ Email: marketing@etekmicro.com
→ Explore samples: https://www.etekmicro.com/sample/
EN
